サッカー大会
社会人
大学同好会
大学体育会
高校生
中学生
小学生
女子
チームウェア作成
合宿手配
審判スタッフ募集
お問い合わせ
会社概要サイト
サッカー大会
社会人
大学同好会
大学体育会
高校生
中学生
小学生
女子
チームウェア作成
合宿手配
審判スタッフ募集
お問い合わせ
会社概要サイト
HOME
>
中学生
>
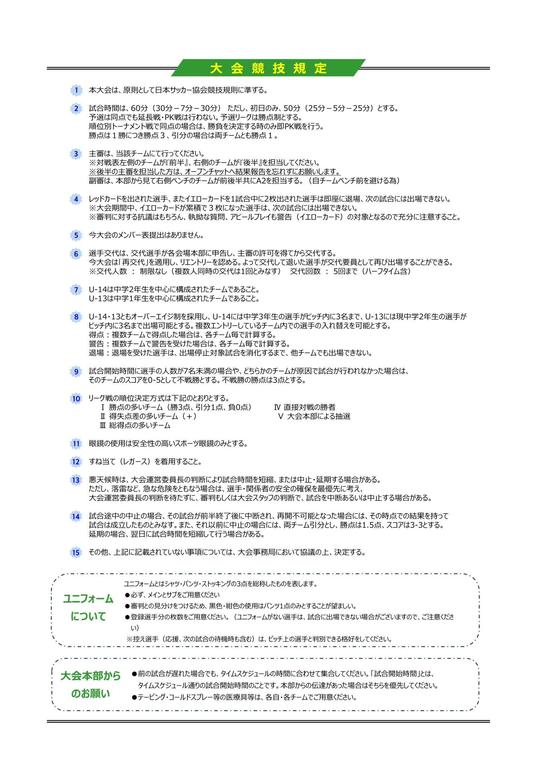
2026/1/4(日)~6(火) 第23回FinTA CUP~選抜サッカー大会~ 大会詳細
2026/1/4(日)~6(火) 第23回FinTA CUP~選抜サッカー大会~ 大会詳細
大会詳細
U-14
U-13
メンバー表
PDFをダウンロード
PDFをダウンロード
PDFをダウンロード
PDFをダウンロード
PDFをダウンロード
PDFをダウンロード
PDFをダウンロード
PDFをダウンロード
PDFをダウンロード